作者:小草
在张宏伟等人翻译的雅各.费舍尔 (James Fisher)所著的《西敏小要理问答释义》(The Assembly’s Shorter Catechism Explained)的第二十二问里,出现了基督人性受造的说辞,有些人就拿此来作为基督人性受造的证明和依据。那么事实究竟如何呢?

首先,张宏伟翻译的《西敏小要理问答释义》是完成于2016年,下面是他在书前面所写的《中文版序》的截图:

从上面这个《中文版序》可知,这是由华人改革宗里一些人共同翻译的,其中有王兆丰和张宏伟。张宏伟解释了为什么会选译《雅各·费舍尔著西敏小要理问答释义》,虽然有其他不同的作者所著的《西敏小要理问答释义》,其中也有托马斯·文森特(Thomas Vincent)所著的《小要理问答释义》。实际上,托马斯·文森特(Thomas Vincent)所著的《小要理问答释义》在2006年就有中文版了,是王志勇翻译,改革宗翻译社出版的,网上就可以读到。看下面截图:

当然,我并不是说有了中文版的托马斯·文森特(Thomas Vincent)所著的《小要理问答释义》就无需或不该再翻译其他作者所著的《释义》了。我要说的是,翻译不仅需要英文水平,也非常需要诚实,能够诚诚实实地把原文原意翻出来。不诚实的翻译,就可能别有用意地歪曲原文原意来为自己的立场和观点背书,这就成了非常劣质的译作。
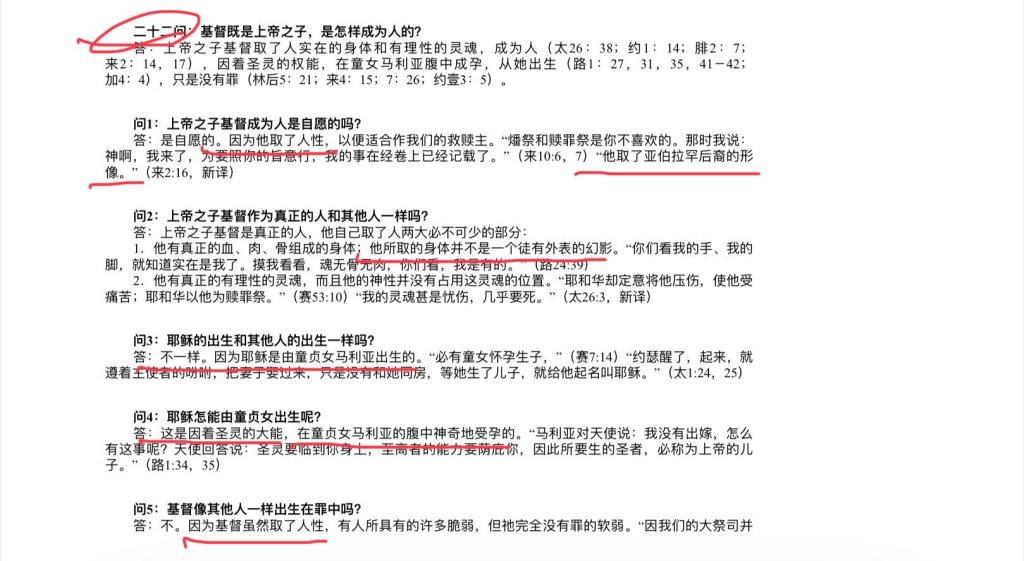
下面就来看张宏伟这个中文版里的有关基督人性受造的部分,出现在第二十二问里的第3问和第22问,截图如下:


下面就来看第二十二问里的第3问,和第22问的英文原文,取自《The Assembly’s Shorter Catechism Explained by JAMES FISHER》截图如下:


对照英文原文可见,英文的 “Because it was formed and assumed at once ” 被张宏伟的中译版翻译成 “因为它是一次被造和被取来的 ”,英文的 “the Holy Ghost forms it, by his overshadowing power, out of the substance of the virgin ” 被翻译成 “圣灵用他荫庇的能力,从童贞女的实体中造出这人性 ”。 简单地说,就是把英文的动词 form 都翻成了“造”。但动词 form 的主要意思并非造,而是“形成,产生,成为”。 造的英文通常是用 create,而不是用 form。
英文 Because it was formed and assumed at once 的意思是:因为基督的人性是一次被形成和被取;
英文 the Holy Ghost forms it, by his overshadowing power, out of the substance of the virgin 的意思是: 圣灵以荫蔽的能力,从童女的身体里中形成了基督的人性。
实际上,同样是在第二十二问里,第21问也说到了基督人性的形成,英文用的是名词 formation (见上面英文截图),但在这第21问里,张宏伟的中译版倒是译成“形成”,如下

可见,译者并非不知道 form 这个词的意思是“形成”,但却在其他两处译成“造”,为什么会有如此不一致的翻译?
赵中辉牧师的翻译《韦斯敏斯德小要理问答》The Shorter Westminster Catechism, 1648 第二十二问如下:

可见,《韦斯敏斯德小要理问答》 的第二十二问的原文里根本就没有说基督人性是受造的,而是说,“上帝之子基督取了人实在的身体和有理性的灵魂,成为人,因着圣灵的权能,在童女马利亚腹中成孕,从她出生。”
张宏伟等人翻译的《雅各·费舍尔著西敏小要理问答释义》,之所以出现了基督人性受造的说辞,那是因为翻译的错误,并不是原文的意思。
下面看看王志勇翻译的托马斯·文森特(Thomas Vincent)所著的《小要理问答释义》的第二十二问,只有5个释义小问答,截图如下:

从上面王志勇翻译的第二十二问可见,对于基督的人性都是用“取”,而非用“造”。 之所以在华人翻译的一些信条和要理释义里出现了基督人性“受造”的说辞,那都是不诚实和错误翻译的结果。
因着基督人性是否受造的纷争,康来昌和王一都去重译了《比利时信条:第19条》,王一甚至还撒谎说,“正统的尼西亚-康士坦丁堡会议的基督论,也是东西方所有教会近两千多年来公认基督论的答案是:基督的人性是受造的。” 具体的可参阅:《王一牧师《基督人性是受造的吗?》里的论据是不诚实的》 康来昌甚至是用荒谬的逻辑来证明,具体的可参阅:《康来昌牧师以错误的逻辑和“重译”信条来论证基督人性受造》
结语
基督真实的人性有何必要用混乱的逻辑、不诚实的翻译信条、甚至是用谎言来证明呢?基督真实的人性是有充足的经文根据的,重要的教义都是根植于清楚的经文里,何需人为地另辟蹊径,非以受造之说来作为基督人性真实性的证明呢?
如果基督的人性是受造的,按照人的逻辑推论,很容易就会得出基督也是受造者这种结论出来,李常受就是这么推理的,他也因此而落入了亚流异端,具体的可参阅:《李常受召会(呼喊派)的基督是受造者是亚流异端之说》
圣经不是用基督的人性是受造的来证明祂有真实的人性,而是用祂表现出真实的人性来证明,这也是钟马田所用的方式,具体的参阅:《圣经提供的耶稣基督具有真实人性的十一条证据(钟马田,小草译)》
为华人改革宗里这些不诚实的翻译者和译作感到悲哀,不知这种译作还要误导人多久多广?何时华人里就基督人性是否受造的纷争才能止息?何时这些不诚实的华人改革宗里的翻译者才会认错道歉和做出纠正?