作者:小草
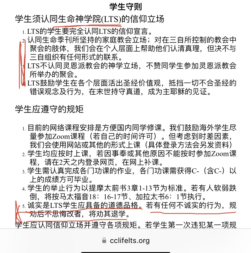
看到生命季刊创办的生命神学院(LTS)制定的《学生守则》,觉得很讽刺。 学生守则里有一条说:
“诚实是LTS学生应具备的道德品格。若有任何不诚实的行为,规劝后不思悔改者,将劝其退学。” 看下面截图:

生命季刊自己公然撒谎,做假见证,根本就没有诚实的品德,还好意思要求学生诚实!生命季刊撒谎的事实和证据已清楚地摆在下面这些文章里了:
《揭屈儆聆(生命季刊的编辑,王峙军之妻)是撒谎的、辱骂人的》
《不要做假见证!周晓勤(生命季刊)声称堕胎案背后的女人回归上帝》
屈儆聆和周晓勤都属生命神学院的教师同工,看下图他们都在教师同工的照片里:

经上说,“你既是教导别人,还不教导自己吗?你讲说人不可偷窃,自己还偷窃吗?你说人不可奸淫,自己还奸淫吗?你厌恶偶像,自己还偷窃庙中之物吗?你指着律法夸口,自己倒犯律法玷辱神吗?”(罗2:21-23)
《学生守则》里还说,
“认同生命季刊所坚持的家庭教会立场;对在三自所控制的教会中聚会的肢体,我们会在个人层面上帮助他们认清真理,但决不与三自组织有任何形式的联系。”
季刊持家庭教会立场?那就看看此文:《生命季刊走家庭教会路线?那为何还肯定三自控制下的教会,认其为神的教会?》
季刊决不与三自有任何形式的联系吗?季刊曾经的首席顾问和福音大会讲员滕近辉可是与三自有联系的,季刊还怎能与三自没有联系呢?看下文:
《走双轨路线的滕近辉牧师是生命季刊的首席顾问和福音大会讲员》
《学生守则》里还声称:
“LTS不认同灵恩派教会的神学立场,不赞同学生参加灵恩派教会所举办的聚会。”
季刊自己把灵恩派的牧师陈宗清和郑立新都请到福音大会讲台上了,陈宗清还曾是季刊的董事,王峙军的按牧成员。灵恩派的牧师都可以担任季刊的讲员和董事,还怎么好意思声称不认同灵恩派的神学立场和不赞同学生参加灵恩派的聚会呢?看下文:
《灵恩派的陈宗清是生命季刊董事、顾问、讲员、王峙军按牧成员》
《学生守则》里还说,“鼓励学生抵挡一切不合圣经的错误观念及行为,在末世持守真道。”
季刊自己不仅没有抵挡不合圣经的错误观念和行为,也没有持守真道,而是从创刊至今引进了很多不合圣经的错误观念,甚至还推崇一些异端和假师傅。信仰如此混杂不堪的季刊,还怎么教导学生持守真道和抵挡错误呢?季刊长期的种种错谬和问题看下列文章:
《生命季刊不认定新正统(新自由派)的卡尔.巴特为异端意味着什么?》
《揭生命季刊的混杂和荒谬:以天主教和普救论异端德蕾莎修女为圣徒》
《引狼入室!生命季刊暗示《重新发现天主教》的天主教作者为先知》
《自由派的刘同苏曾是生命季刊的福音大会讲员、编委成员、作者》
《生命季刊发表远志明的《神州》里的假见证(2026年2月增修:何止“舍本逐末”)》
生命季刊怎么好意思制定这种自己都不遵守的规则来要求学生遵守呢?